Contact us
| Parameter | Min. | Typ. | Max. | Unit | Condition |
| Working Condition | |||||
| Working voltage range | 3 | 5 | 6.5 | V | |
| Temperature voltage | -40 | 85 | ℃ | ||
| Current Consumption | |||||
| RX current | < 13 | mA | @5V | ||
| TX current | 400 | 450 | mA | @27dBm@868 MHz | |
| Sleep current | < 10 | uA | |||
| RF Parameter | |||||
| Frequency range | 848 | 868 | 888 | MHz | @868MHz |
| 900 | 915 | 940 | MHz | @915MHz | |
| Data rate | 1.2 | 300 | Kbps | FSK | |
| 0.018 | 17.353 | Kbps | LoRa | ||
| Output power | 21 | 27 | dBm | ||
| Receiving sensitivity | -122 | dBm | @FSK data=1.2 Kbps Fdev=50 KHz | ||
| -139 | dBm | @LoRa BW=62.5 KHz SF = 12 CR=4/5 | |||
| Interface | SPI |
| Chip | SX1276 |
| Frequency | 868MHz,915MHz |
| Modulation | LoRa |
| Output Power | 500mW |


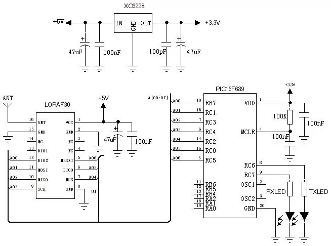
| Pin NO. | Pin name | Description |
| 1 | VCC | Connected power supply |
| 2 | GND | power ground |
| 3 | DIO5 | Digital I/O |
| 4 | DIO3 | Digital I/O |
| 5 | NRESET | Reset input |
| 6 | DIO0 | Digital I/O |
| 7 | NSS | SPI enable |
| 8 | GND | power ground |
| 9 | SCK | Serial clock for SPI interface |
| 10 | MISO | SPI Output for SPI data |
| 11 | MOSI | SPI Input for SPI data |
| 12 | DIO2 | Digital I/O |
| 13 | DIO1 | Digital I/O |
| 14 | DIO4 | Digital I/O |
| 15 | GND | Antenna ground |
| 16 | ANT | Connect with 50 ohm coaxial antenna |


Privacy Policy
· Privacy Policy
There is currently no content available
Email:sales@nicerf.com
Tel:+86-755-23080616