Contact us
| Parameter | Min. | Typ. | Max. | Unit | Condition |
| Operating Conditions | |||||
| Working voltage range | 3 | 4 | 4.2 | V | @VCC voltage |
| 1.8 | 3.3 | 3.5 | @+3.3V | ||
| Temperature voltage | -40 | 25 | 85 | ℃ | |
| Current Consumption | |||||
| Receiving current | <11 | mA | @4V | ||
| TX Current | <1000 | mA | @4V 30dBm | ||
| sleep current | <2 | uA | |||
| Radio Frequency Parameter | |||||
| Frequency Range | 410 | 433 | 450 | MHz | Receive without filter |
| 428 | 433 | 439 | MHz | Add filter to improve anti-interference ability | |
| Data rate | 1.2 | 300 | Kbps | @FSK | |
| 0.018 | 62.5 | Kbps | @LoRa® | ||
| Output Power | 6 | 30 | dBm | @4V | |
| Receiving sensitivity | -122 | dBm | @FSK data=1.2 Kbps Fdev=50 KHz | ||
| -136 | dBm | @Lora BW=125 KHz SF = 10 CR=4/5 | |||


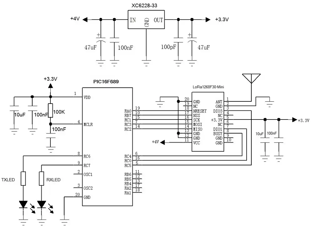
| Pin number | Pin definition | I/O | Level standard | Description |
| 1 | ANT | O | - | Connect with 50 ohm coaxial antenna |
| 2、20 | GND | Power ground | ||
| 3 | DIO3 | I | 0-3.3V | Power amplifier enable pin, high level work, low level sleep |
| 4、6、19 | NC | - | - | Hang in the air |
| 5 | +3.3V | O | +3.3V | Internal RF chip voltage input (1.8-3.5V) |
| 7 | DIO1 | O | 0-3.3V | Digital IO, customizable |
| 8 | BUSY | O | 0-3.3V | Used for status indication, see chip data for details. |
| 9、10、12、13 | GND | Power ground | ||
| 11 | VCC | Power amplifier power supply positive voltage input(3.7-4.2V) | ||
| 14 | MISO | O | 0-3.3V | SPI data output |
| 15 | MOSI | I | 0-3.3V | SPI data input |
| 16 | SCK | O | 0-3.3V | SPI clock |
| 17 | NSS | I | 0-3.3V | SPI chip select input |
| 18 | NRESET | I | 0-3.3V | Reset trigger input |

Privacy Policy
· Privacy Policy
There is currently no content available
Email:sales@nicerf.com
Tel:+86-755-23080616